近日,Advanced Science杂志在线发表了江南大学未来食品科学中心陈坚院士团队的研究成果“Creating Cell-Based Hybrid Noodles for Sustainable and Nutrient-Balanced Diets via a Serum-Free and Animal-Free 3D Co-Differentiation System”(Guan et al., Adv Sci. 2026, 0:e19916)。关欣副研究员为论文第一作者,周景文教授为通讯作者,论文作者还包括陈坚教授、堵国成教授、22级硕士生王璐艺等。
随着全球人口增长与气候变化加剧,构建可持续食物体系日益紧迫。细胞培养杂合食品将动物细胞与传统植物或谷物原料相结合,不仅可实现营养均衡、控制生产成本,还能提供新颖的感官体验,有望成为细胞培养食品未来发展的趋势之一。本研究建立了无血清、无化学诱导剂的猪肌肉干细胞(pMuSCs)与间充质干细胞(pMSCs)共分化体系,并以淀粉为基质构筑了无动物源细胞支架,进而创制出新型细胞培养食品——细胞培养“肉面条”。
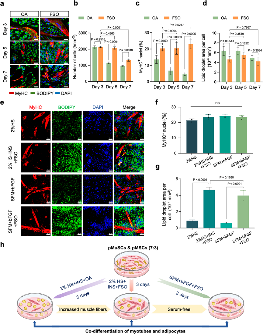
研究首先针对pMuSCs在体外长期扩增后肌源性分化潜能下降的问题,开发了pMuSC-pMSCs共培养体系,显著提升了晚期pMuSCs的肌纤维生成效率,并揭示了调控该过程的关键信号通路。在此基础上,创新性地建立了无需血清和化学诱导剂的肌-脂共分化系统,实现了猪肌纤维与脂肪细胞在同一培养体系中的高效、快速、同步生成。进一步,团队开发了具有优异力学强度和细胞相容性的可食用淀粉基支架,通过pMuSC-pMSCs三维共分化成功制备出细胞培养“肉面条”,其蛋白质含量达14.6g/100g,脂肪含量达16.2g/100g,氨基酸与脂肪酸组成均衡,质地更具嚼劲,并呈现明显的肉香味。
该研究展示了利用细胞培养技术开发新型杂合食品的创新路径,为未来开发成本可控、营养均衡的细胞培养食品提供了重要技术支撑。下一步,团队将聚焦培养基成本优化与生物反应器放大等关键挑战,推动该技术走向产业化应用。
上述研究工作得到了农业科技重大项目、国家重点研发计划(2024YFA0918300)、浙江大学上海高等研究院繁星科学基金(SN-ZJU-SIAS-1313)、江苏省合成生物学基础研究中心(BK20233003)的资助。

图1 开发高效无血清共分化培养基

图2 淀粉基支架的细胞相容性评估

图3 细胞培养“肉面条”的营养与风味分析
(编辑:潘梦妍)